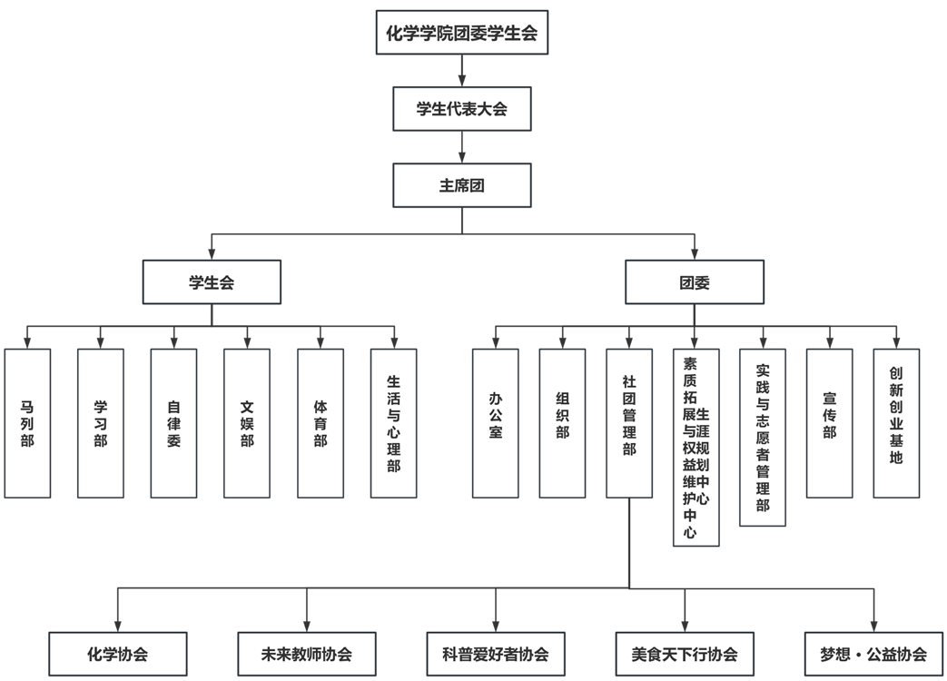
太阳成tyc234cc团委院学生会在校团委的指导下,学院党委的领导下,设立院分团委、院学生会两个院级学生组织,
学生代表大会是院团委学生会的最高权力机构,设立主席团行使在学代会闭会期间的权力,由学生代表大会选举产生主席团成员;由院分团委书记审批活动预算,监督其正确行使权力;院学生会设立马列部、学习部、自律委、文娱部、体育部、生活与心理部共6个部门组织院学生会日常工作和活动;院分团委设立办公室、组织部、社团管理部、素质拓展与权益维护中心(生涯规划中心)、实践与志愿者管理部、宣传部、创新创业基地共7个部门,组织院分团委日常工作和
